無碼漫畫
在校生
教职工
考生
校友
宣传视频
教学日历
新闻网
ENGLISH
智慧北理
学校概况
学校简介
学校章程
历史沿革
治理结构
机构设置
数据发布
校园导游
大学文化
党建思政
党建动态
北理思政
反腐倡廉
工会教代会
共青在线
人才培养
本科生教育
研究生教育
留学生教育
国际教育
继续教育
远程教育
本科生国际交流
实验教学示范中心
北理书院
科学研究
科研管理
学科建设
学术期刊
学术活动
成果转化
师资队伍
队伍建设
教师发展
人才招聘
学生工作
学生教育
学生事务
招生就业
本科生招生
研究生招生
毕业生就业
留学生招生
国际教育招生
继续教育招生
SQA项目招生
国际交流
交流动态
工作通知
管理机构
学生交流
留学生中心
合作办学
国际教育学院
深圳北理莫斯科大学
学校概况
学校简介
学校章程
历史沿革
治理结构
机构设置
数据发布
校园导游
大学文化
党建思政
党群工作简介
党建动态
北理思政
反腐倡廉
工会教代会
共青在线
人才培养
人才培养简介
本科生教育
研究生教育
留学生教育
国际教育
继续教育
远程教育
本科生国际交流
实验教学示范中心
北理书院
科学研究
科学研究简介
科研管理
学科建设
学术期刊
学术活动
成果转化
师资队伍
师资队伍简介
队伍建设
教师发展
人才招聘
学生工作
学生工作简介
学生教育
学生事务
招生就业
招生就业简介
本科生招生
研究生招生
毕业生就业
留学生招生
国际教育招生
继续教育招生
SQA项目招生
国际交流
国际交流简介
交流动态
工作通知
管理机构
学生交流
留学生中心
合作办学
国际教育学院
深圳北理莫斯科大学
在校生
教职工
考生
校友
教学日历
新闻网
ENGLISH
智慧北理
人才培养
早将梦想赋新日,奋斗趁年华!
首页
/
人才培养
/
本科生教育
MENU
本科生教育
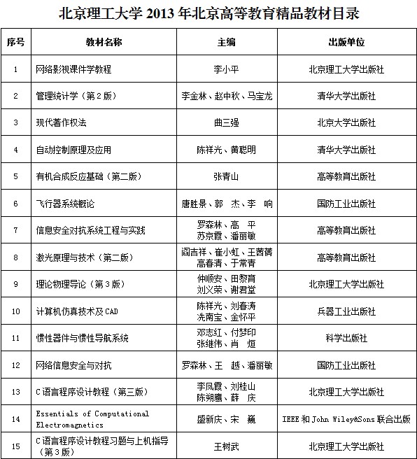
北理工16种教材荣获2013年北京高等教育精品教材、经典教材
时间:
2013-11-14
供稿:
教务处
编辑:
杨亚楠
近日,北京市教委印发了《北京市教育委员会关于公布2013年北京高等教育精品教材、经典教材评审结果的通知》(京教函[2013]524号)。在本次教材评审中,我校共有15种教材荣获2013年北京高等教育精品教材,1种教材荣获2013年北京高等教育经典教材。
(审核:曹峰梅)