無碼漫畫

北理工团队在超低电压下实现工业级电流密度产氢方面取得重要进展

4182c1d6dddc49beaf9785b6af5e2f52_副本.png

近日,北京理工大学化学与化工学院冯广特别研究员、黄志琦教授团队在超低电压下实现工业级电流密度产氢方面取得重要进展。相关研究成果以“High-Entropy Alloy Nanoflower Array Electrodes with Optimizable Reaction Pathways for Low-Voltage Hydrogen Production at Industrial-Grade Current Density”为题目,发表在国际顶级期刊《Advanced Materials》(DOI: 10.1002/adma.202416200)。北京理工大学冯广特别研究员、黄志琦教授和北京大学夏定国教授为共同通讯作者,化学与化工学院硕士研究生李少波和侯钰莹为共同第一作者,北京理工大学为第一通讯单位。

利用可持续能源发电进行电解水制氢(OWS)被认为是替代化石能源制取高纯绿氢切实可行的手段。但由于其阳极析氧反应(OER,1.23 V vs. RHE)是一个复杂的四电子转移过程,反应动力学缓慢,导致相对较高的工作电压(>1.6 V)才能达到工业级电流密度(1000 mA cm-2),所带来的高昂电力成本以及过度依赖贵金属基催化剂限制了OWS技术的大规模应用。近年来研究表明,采用热力学上更有利的肼氧化反应(HzOR)代替缓慢的阳极OER是实现低电压、高效制氢的一种有效的策略。但目前肼氧化辅助产氢(OHzS)系统所依赖的电催化剂存在一些固有的局限性,特别是组成和结构简单,本征活性有限。此外,现有关于OHzS系统机理的研究主要集中在一种反应途径上,未能全面反映反应过程的复杂性和真实性。目前,高熵合金(HEA)催化剂因其独特的物理化学性质已发展成为最热门的催化剂之一。然而,高熵合金的潜在催化性能尚未得到充分挖掘。特别是,大多数研究集中在粉体高熵合金催化剂上,在工业级电流密度下,这些催化剂往往会从基底上脱落,造成活性急剧下降。由于合成挑战,精确构建具有更明显优势的一体化自支撑高熵合金纳米片或纳米花阵列电极还很少被报道。

基于前期研究工作基础(Feng G, et al, Adv. Mater., 2024, 36, 2309715; Feng G, et al, Nat. Commun., 2019, 10, 4514; Feng G, et al, J. Am. Chem. Soc., 2021, 143, 17117; Feng G, et al, J. Am. Chem. Soc., 2023, 145, 11140; Feng G*, Huang ZQ*, et al, Energy Rev. 2025, 4, 100105),本工作创新性地构筑了NiCoMoZnCu高熵合金纳米花阵列(HEANFA)电极,其具有丰富的高活性位点和可优化的反应路径,在超低电压下实现了工业级电流密度产氢。在碱性HER和HzOR中均具有极为优异的催化活性。当采用HEANFA同时作为OHzS系统的阴极和阳极时,该系统表现出空前的产氢性能,分别仅需0.260、0.376和0.646 V的超低工作电压即可实现500、1000和2000 mA cm-2的工业级电流密度,相比于同等条件下电解水制氢系统节省电压1.5V以上,而且显著优于目前报道的其他OHzS系统以及其他小分子氧化辅助制氢体系。

DFT计算表明,HEANFA在整个OHzS系统中的突出性能归功于其在HER和HzOR中丰富的高活性位点以及可优化的反应路径,尤其是在HzOR过程中实现了关键中间产物的智能化迁移,从而优化反应路径,将非活性位点转化为高活性位点。本工作不仅首次构建了HEANFA电极,实现了工业级电流密度下超低电压制氢,而且为高熵催化剂在能源相关领域中的其他独特催化特性的揭示提供了重要参考。

44e95eb363d04cde94776896d083d7b5_副本.png

图1 NiCoMoZnCu HEANFA的形貌和结构表征图。

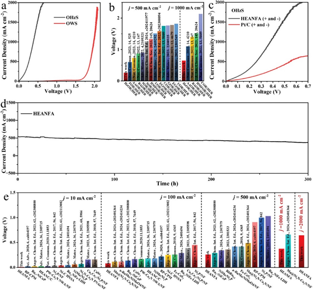
65cfc0fa15ff4dac8b123db4d06b9739_副本.png

图2 NiCoMoZnCu HEANFA对OHzS的电催化性能。

fb74d9a9b3cc4fd18c419480dfdf3529_副本.png

图3 HER和HzOR的DFT计算结果。

本研究得到了国家自然科学基金和北京理工大学青年教师学术启动计划项目的资助及北京理工大学分析测试中心的支持。

文章链接:https://doi.org/10.1002/adma.202416200


附课题组成员简介:

冯广,北京理工大学化学与化工学院特别研究员,博士生导师。主要从事电解水制氢、电化学重整耦合制氢以及氢燃料电池等新能源转换技术中新型高效纳米催化剂/电极的设计与构筑、电解池和燃料电池等高效器件搭建及性能调控、气液固三相界面催化反应机理研究等。近几年发表SCI论文20余篇,包括以第一作者/通讯作者身份发表在Nat. Commun., J. Am. Chem. Soc.(2篇), Adv. Mater.(2篇), Angew. Chem., Int. Ed., Energy Rev., Adv. Sci.等国际期刊10余篇,其中ESI高被引论文4篇,热点论文2篇,期刊封面论文1篇。申请国家发明专利3项,实现成果转化1项。主持国家自然科学基金和北京理工大学青年教师学术启动计划各1项,参与国家自然科学基金2项。

黄志琦,北京理工大学化学与化工学院准聘教授,博士生导师。主要聚焦电催化二氧化碳还原、电解水等反应体系,围绕气-固-液三相界面微观、介观反应动力学开展研究。迄今为止在国际权威杂志发表SCI学术论文40余篇,其中以通讯/第一作者在Nat. Commun.(3篇)、J. Am. Chem. Soc.(2篇)等期刊发表论文10余篇,总被引近1400次,单篇最高被引319次。主持国家自然科学基金和北京理工大学青年教师学术启动计划项目。


分享到: